话说,今年这个春节假期,科技圈的顶流无疑是 DeepSeek。
从 1 月 27 日除夕前一天算起,DeepSeek 的相关内容每天都层出不穷,凭借其优秀的表现,成为各方热议的焦点,我们IT之家 App 悉数进行了跟进。
而除了一系列有关 DeepSeek 评测、获赞、接入的资讯,在最近几天,还有一类报道在短视频平台相当火爆 —— DeepSeek 被攻击。
从网传的视频来看,大概就是 DeepSeek 遭到了网络攻击,多家国产公司打响保卫战携手反击,很是热血。
然而就在昨天和今天(2 月 3 日)两天,随着两则博文的紧急发布,这件事似乎出现了反转...... 小编接下来就聊聊相关情况。
根据网传视频显示,为 DeepSeek 反击的主力军,是中国红客联盟。
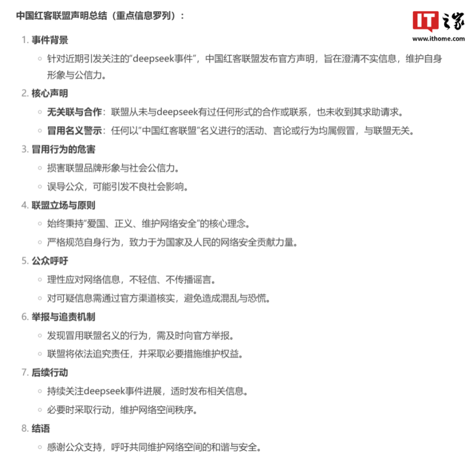
不过在昨天(2 月 2 日)下午,@红客联盟官微 在微博发表了关于 DeepSeek 事件的官方声明,全文如下图所示:
鉴于原文的文字较多,小编用 DeepSeek 凝练了重点信息并罗列展示:
如果要再简短一点的话,可以用一句话来概括:中国红客联盟未曾收到任何来自 DeepSeek 的求助请求,也从未与其有过任何形式的合作或关联。
伴随着红客联盟的这篇博文发布,问题随之而来:一边是网传红客联盟为 DeepSeek 反击,一边是官方否认与 DeepSeek 有任何合作,这事咋对不上了?
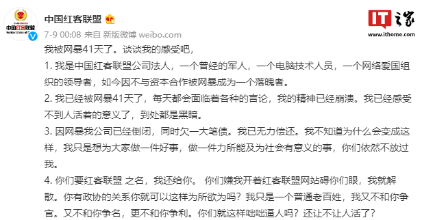
对此,就在今天(2 月 3 日)下午,@红客联盟官微 再次就关于 DeepSeek 被攻击及中国红客联盟反击的相关事件发布声明。
红客联盟郑重表示,该事件系互联网企业博主为营销宣传,以及某国内小企业借中国红客联盟之名进行的计划性营销牟利行为。
也就是说,红客联盟和 DeepSeek 撇清了关系,并将所谓的“反击事件”,定义为网络营销牟利行为。
我们IT之家报道了红客联盟这两篇声明后,家友们在评论区展开激烈讨论。
诸多家友称在社交平台上刷到了营销号发布的“红客联盟为 DeepSeek 反击”相关视频,其中数位家友认为是假新闻。
考虑到当下的节奏太多太乱,关于“DeepSeek 和红客联盟”事件,小编觉得没啥深入扒皮的必要了,真相早晚会水落石出。
不过看到“红客联盟”这四个字重回大众视野,小编内心还是受到了触动。
想必许多IT之家老哥们都不会对红客联盟感到陌生吧,想当年,该联盟的所作所为属实在互联网中留下了浓墨淡彩的一笔。
所谓红客,可以理解为“红色黑客”,与黑客不同,红客从来不主动惹是生非,他们一旦出击,必定是对外来进攻进行还击,要给国家出口气。
虽说红客联盟在 2000 年 12 月 31 日正式成立,但红客们的首次反击行动发生在 1998 年。
1998 年 5 月,印度尼西亚发生动乱,期间大批华人受到迫害,众多中国红客出于正义与民族情感,对印尼网络发起反击,以网络行动声援印尼华人。
至于红客联盟的起源,则是在 1999 年。
1999 年的五八事件,美国轰炸中国驻南联盟大使馆,一些中国黑客建立起红客联盟,并组织成员利用技能,向一些美国网站,特别是政府网站,发出攻击。
后来,红客联盟在网络安全领域多次反击,让人印象最深刻的有两次。
一次是在 2000 年,由于日本最高法院判决南京大屠杀老兵东史郎诉讼败诉,罔顾历史事实,红客联盟反击日本网络,通过技术手段表达对日本行为的抗议。
另一次是在 2001 年,因美国军用侦察机将中国战机撞毁,导致飞行员王伟坠海牺牲,红客联盟创始人 Lion 组织会员应对美国及其黑客组织的攻击,成功反击将白宫网站攻陷。

从 1998 年首度反击到 2000 年联盟成立再到 2001 年攻陷白宫官网...... 短短四年里,红客联盟为了捍卫国家尊严与网络安全,屡屡反击,以“键盘侠”之姿书写了一篇又一篇爽文。
可是再爽的故事也会迎来结局,在 2004 年 12 月 31 日成立四周年之际,红客联盟宣布解散,同时关闭网站。
在 2004 年解散后,网络上出现了众多中国红客联盟网站,红客联盟官方也曾多次重启,但鲜有反击行动,逐渐沦为互联网的记忆。
从 2005 年到 2021 年,红客联盟唯一一次引起舆论是在 2015 年,当时网络流传中国红客联盟宣战 ISIS”。
对此,@中国红客联盟 官方微博发布消息,否认向 ISIS 发起攻击。
或许会有家友好奇,为啥小编特意将时间线截止到 2021 年,这是因为在 2022 年红客联盟曾深陷骂战漩涡,在网络上掀起风波。
我们IT之家曾报道过,在 2022 年 7 月 6 日,中国红客联盟官方微博发布公告,即日起宣传解散,并更名为弘客联盟。
需要注意的是,这个“中国红客联盟”,正是前文提到的“红客联盟官微”。
该微博称:“因原红客联盟创始人林勇将红客商业化,召集原红客成员洽谈合作,因志不同道不合,本联盟拒绝合作,遭林勇以红客联盟创始人身份以打假为由,恶意造谣、煽动是非,引起红客粉丝网暴。至此我们更名为弘客联盟,继续发扬爱国主义精神,普及网络安全知识。”
根据官博晒出的截图,红客联盟似乎发生了一些纷争,原红客联盟创始人林勇与目前红客联盟备案法人代表汪林互相进行指责。

后来几天里,双方轮流发声,林勇直指汪某(汪林)注册了红客联盟名称的公司,并不能代表中国红客联盟。
汪林则是发文喊话:你们要红客联盟之名,我还给你。
林勇更是在个人公众号发表长文,怒斥有人在消费中国红客联盟。
考虑到这场骂战已经过去了两年多,且其中真相并不明确,实在无法评定林勇和汪林到底谁对谁错。
但可以确定,作为红客联盟创始人的林勇,并不是“红客联盟官微”的拥有者,红客联盟官微虽名带红客,但和大众记忆中那个 20 多年前的红客联盟,无法划等号。
如果IT之家的家友们去各大平台搜索一下,不难发现,挂着“红客”之名的账号随处可见,并且都注明自己是“团队账号”。
尽管红客的光辉岁月已经过了 20 多年,但时至今日仍难以让人忘怀,乃至成为消费工具。
在小编看来,追究谁才是正统,似乎没什么意义,因为比起“红客联盟”,“红客精神”的力量更为强大。
红客精神尚且存在,但真正的红客联盟,可能早已在 2004 年初次解散时,就不复存在了......






.jpg)


